{{ 'fb_in_app_browser_popup.desc' | translate }} {{ 'fb_in_app_browser_popup.copy_link' | translate }}

{{ 'in_app_browser_popup.desc' | translate }}

🎉🎉運送台灣全單滿$666港幣可享免運費優惠!***全站升級更新中,部分頁面連接稍後恢復, 不影響下單購物***

💝任選滿2件結帳即享68折商品💝***全站升級更新中,部分頁面連接稍後恢復, 不影響下單購物***

***全站升級新中,部分頁面連接稍後恢復, 不影響下單購物***

🎉🎉運送台灣全單滿$666港幣可享免運費優惠!***全站升級更新中,部分頁面連接稍後恢復, 不影響下單購物***

💝任選滿2件結帳即享68折商品💝***全站升級更新中,部分頁面連接稍後恢復, 不影響下單購物***

***全站升級新中,部分頁面連接稍後恢復, 不影響下單購物***

🎉🎉運送台灣全單滿$666港幣可享免運費優惠!***全站升級更新中,部分頁面連接稍後恢復, 不影響下單購物***

你的購物車是空的
{{ (item.variation.media ? item.variation.media.alt_translations : item.product.cover_media.alt_translations) | translateModel }} {{ (item.variation.media
                    ? item.variation.media.alt_translations
                    : item.product.cover_media.alt_translations) | translateModel
                }}
{{ 'product.bundled_products.label' | translate }}
{{ 'product.bundle_group_products.label' | translate }}
{{ 'product.buyandget.label' | translate }}
{{ 'product.gift.label' | translate }}
{{ 'product.addon_products.label' | translate }}
{{item.product.title_translations|translateModel}}
{{ field.name_translations | translateModel }}
  • {{ childProduct.title_translations | translateModel }}

    {{ getChildVariationShorthand(childProduct.child_variation) }}

{{ 'product.set.open_variation' | translate }}
  • {{ getSelectedItemDetail(selectedChildProduct, item).childProductName }} x {{ selectedChildProduct.quantity || 1 }}

    {{ getSelectedItemDetail(selectedChildProduct, item).childVariationName }}

{{item.variation.name}}
{{item.quantity}}x HK$0 {{ item.unit_point }} 點
{{addonItem.product.cover_media.alt_translations | translateModel}}
{{ 'product.addon_products.label' | translate }}
{{addonItem.product.title_translations|translateModel}}
{{addonItem.quantity}}x {{ mainConfig.merchantData.base_currency.alternate_symbol + "0" }}

 

 

 

*通告* 最新消息

(口罩/抗菌產品)

 

 

 

 

2020年6月17日

⇄【現貨換購專區】⇄ *非零售*只供尚未收到口罩的舊有顧客換購*多退少補

此分類沒有商品

 

 

 

2020年3月30日

 

 

 

2020年3月25日

 

 

 

2020年3月23日

 

 

 

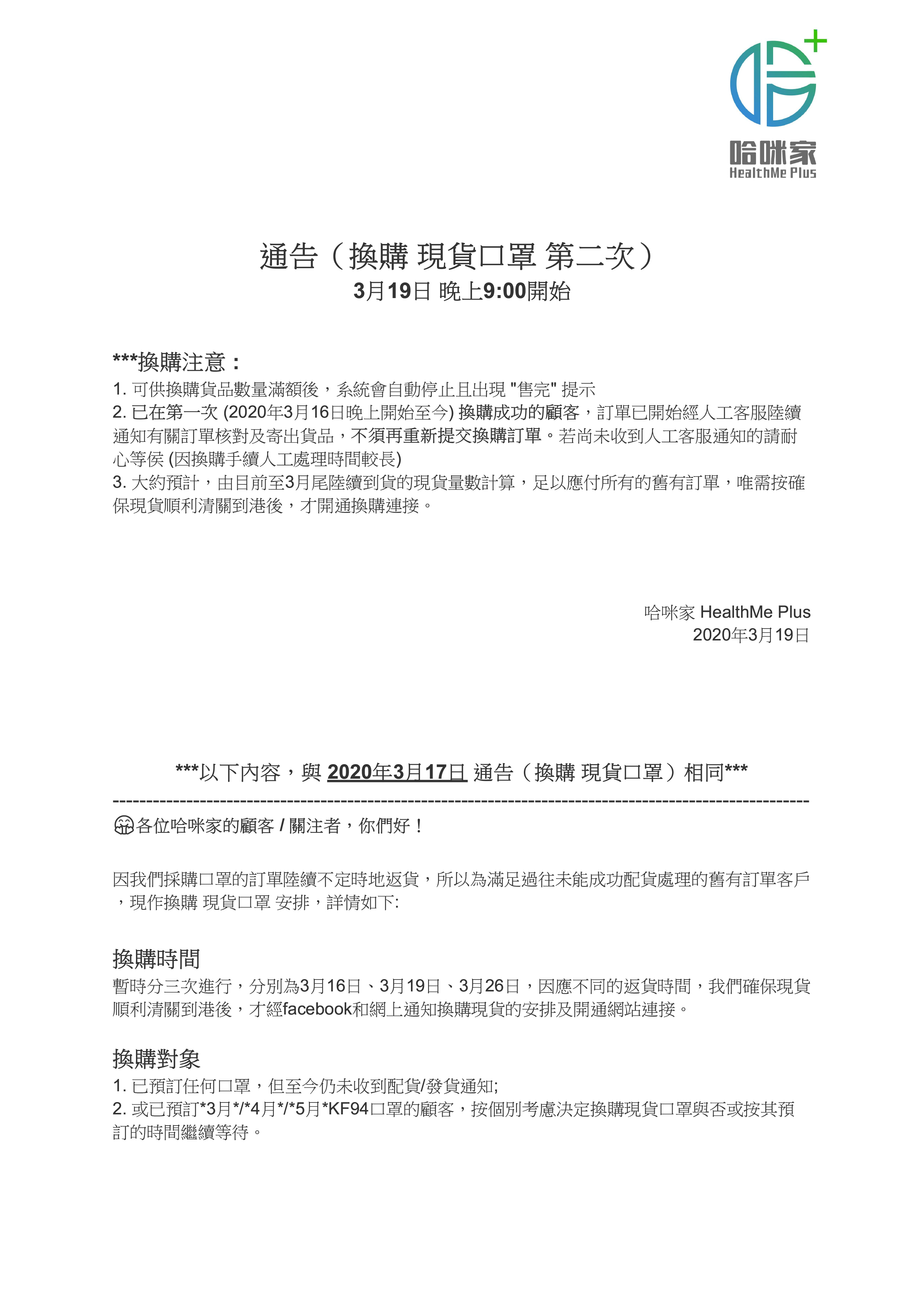
2020年3月19日

 

 

 

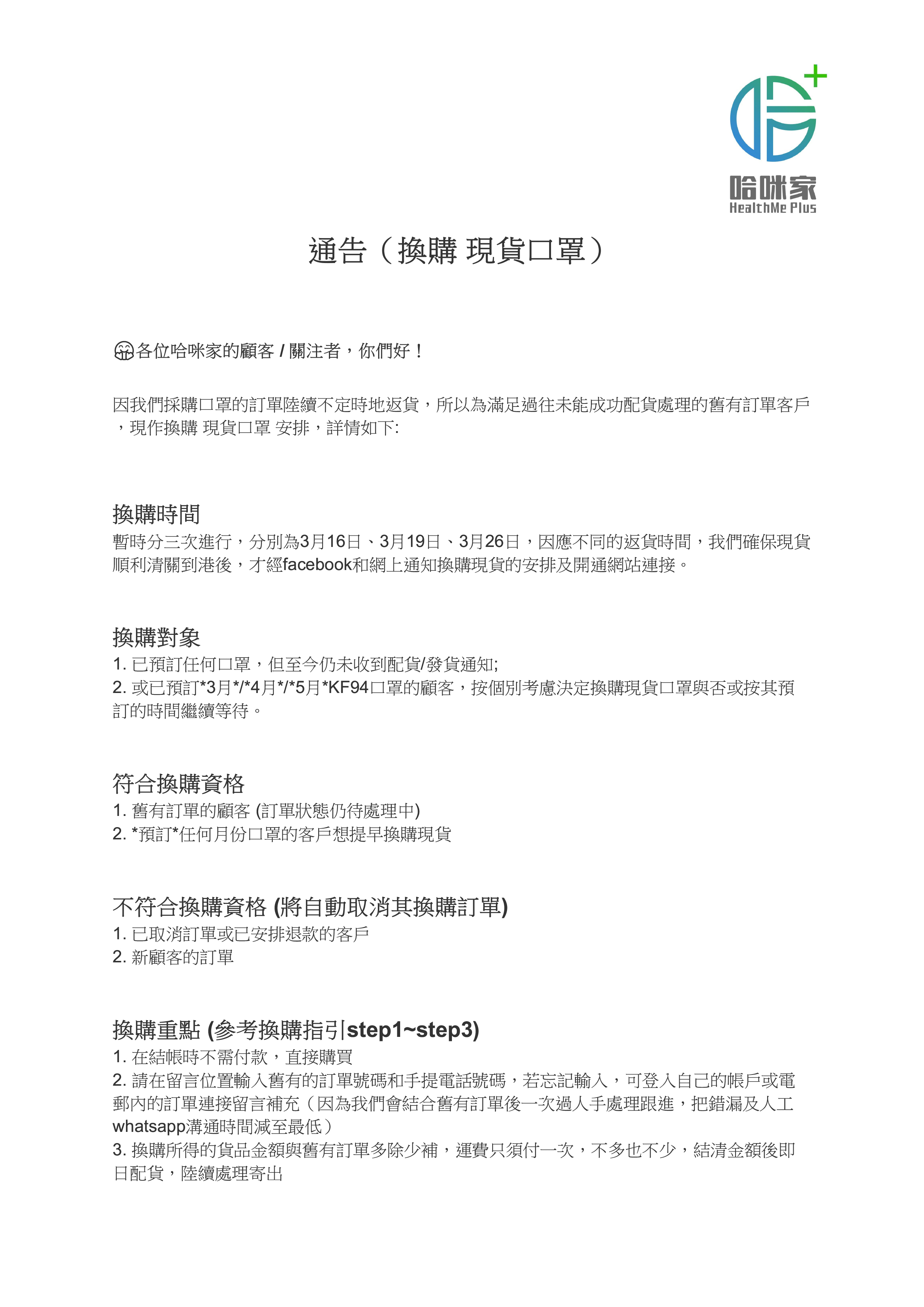
 2020年3月17日

 

 

 

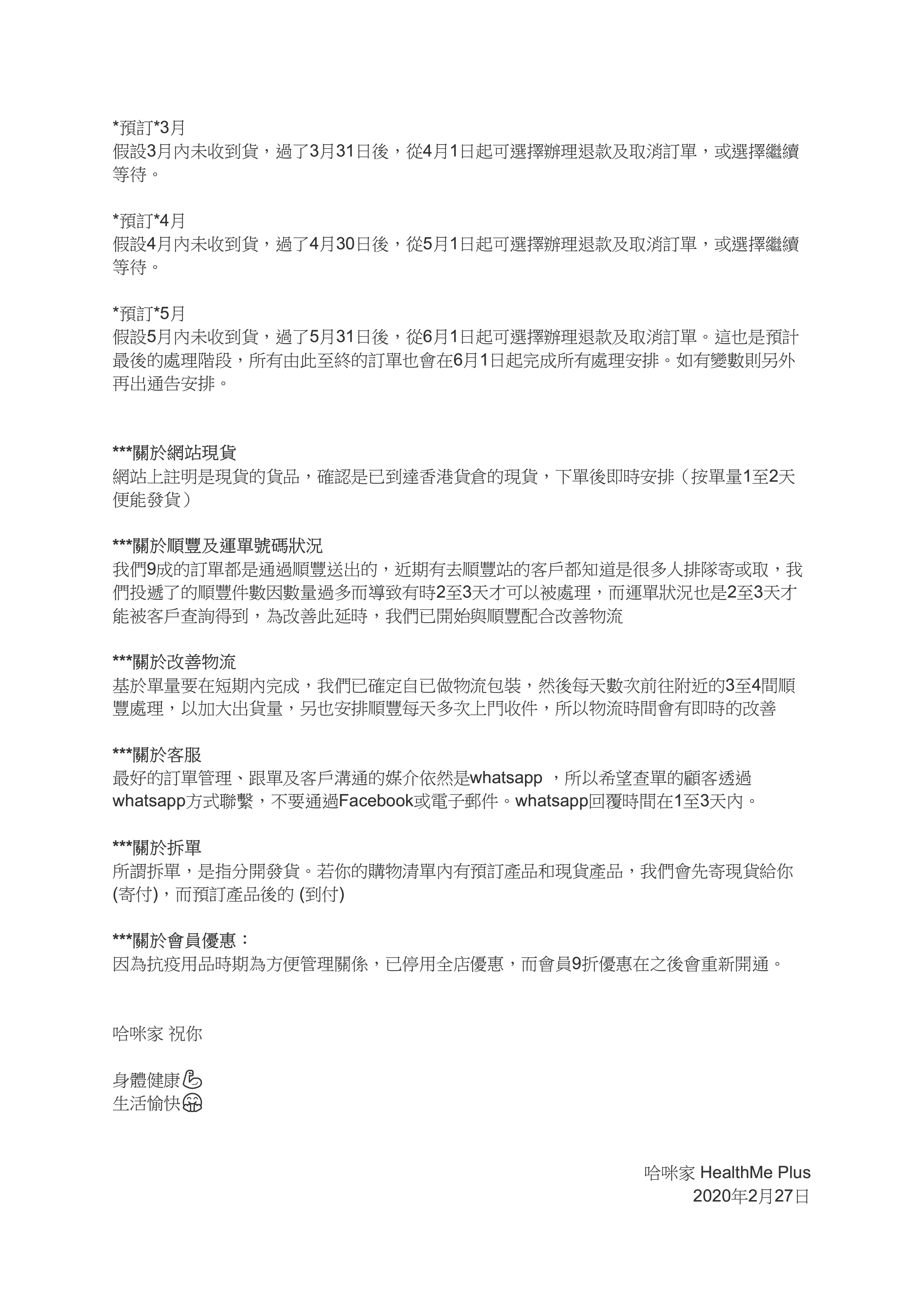
 2020年2月27日

 

 

 

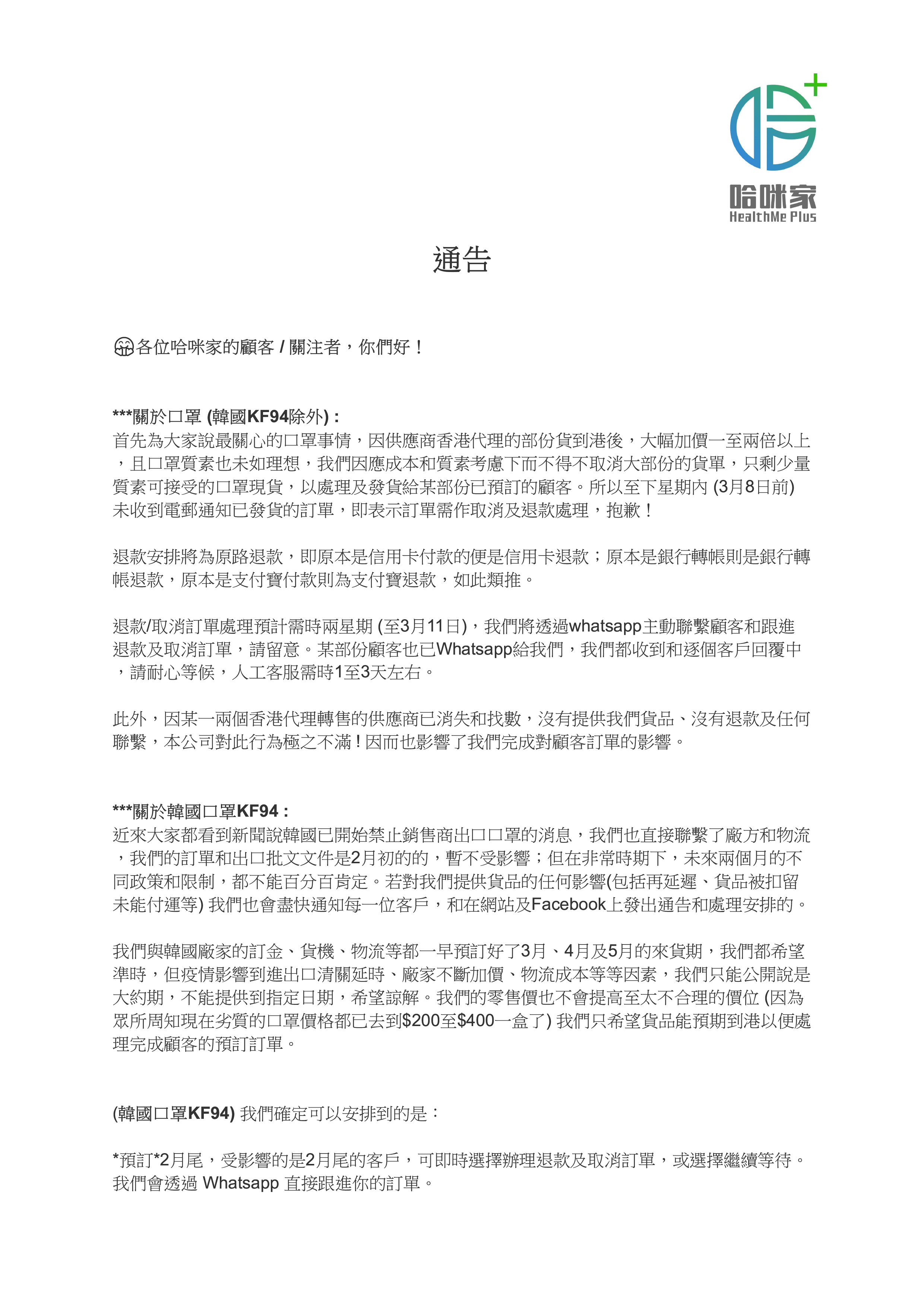
 2020年2月6日

本週新品